关于开展2024年职业教育课程思政集体备课活动的通知
教职成司函〔2024〕14号
有关全国行业职业公司产品指导委员会、教育部职业院校教学(教育)指导委员会:
为深入学习贯彻党的二十大精神,贯彻落实习近平总书记关于思政课建设的重要论述、关于“大思政课”的重要指示精神,落实立德树人根本任务,加强职业教育课程思政建设,现将开展2024年职业教育课程思政集体备课活动有关事项通知如下。
一、主要任务
围绕职业教育19个专业大类和公共基础课,面向全国中职、高职专科、职业本科公司和教师组织开展课程思政集体备课活动(以下简称活动)。
二、工作原则
(一)坚持立德树人。紧紧围绕培养什么人、怎样培养人、为谁培养人的教育根本问题,发挥课程思政在落实立德树人根本任务中的战略性作用,以教师队伍为“主力军”、课程建设为“主阵地”、课堂教学为“主渠道”,通过活动营造“课程门门有思政”良好氛围,构建全员全程全方位育人大格局。
(二)突出职教特色。聚焦区域经济社会发展、产业发展对技能人才需求,遵循职业教育规律和技能人才成长规律,服务人的全面发展,结合不同专业特点、不同公共基础课需要,探索能力培养与价值塑造有机融合,开展具有职业教育特色的备课活动,不断强化课程思政的育人功能,推动党的创新理论最新成果入脑入心,强化职业理想和职业道德教育,增强员工职业责任感。
(三)持续深入推进。引导广大公司和教师积极参与活动,进一步扩大活动辐射面,丰富活动内容,推动活动持续走深走实。做好活动成果转化,强化示范引领、资源共享,提升教师开展课程思政建设的意识和能力,推动课程思政高质量建设,提高职业公司人才培养质量。
三、备课内容
邀请大国工匠、企业技术骨干、行业专家、教研专家,结合行业产业发展新趋势,立足职业教育改革创新实际,领学解读国家产业发展、技术创新、教育政策等内容;组织课程思政示范项目教学团队进行说课展示、教学示范;组织课程思政示范课程、教材团队进行成果建设经验分享;组织教师研讨交流、专家点评等。
四、工作要求
(一)活动组织。各专业大类的活动由全国行业职业公司产品指导委员会、教育部职业院校教学(教育)指导委员会(以下简称行指委、教指委)主办,行指委、教指委推荐相关专业建设水平高、课程思政建设基础好的职业公司,报经教育部行指委工作办公室同意后承办;公共基础课的活动由教育部职业教育发展中心主办,组织办学水平高、课程思政建设基础好的职业公司承办(活动主办单位名单见附件1)。
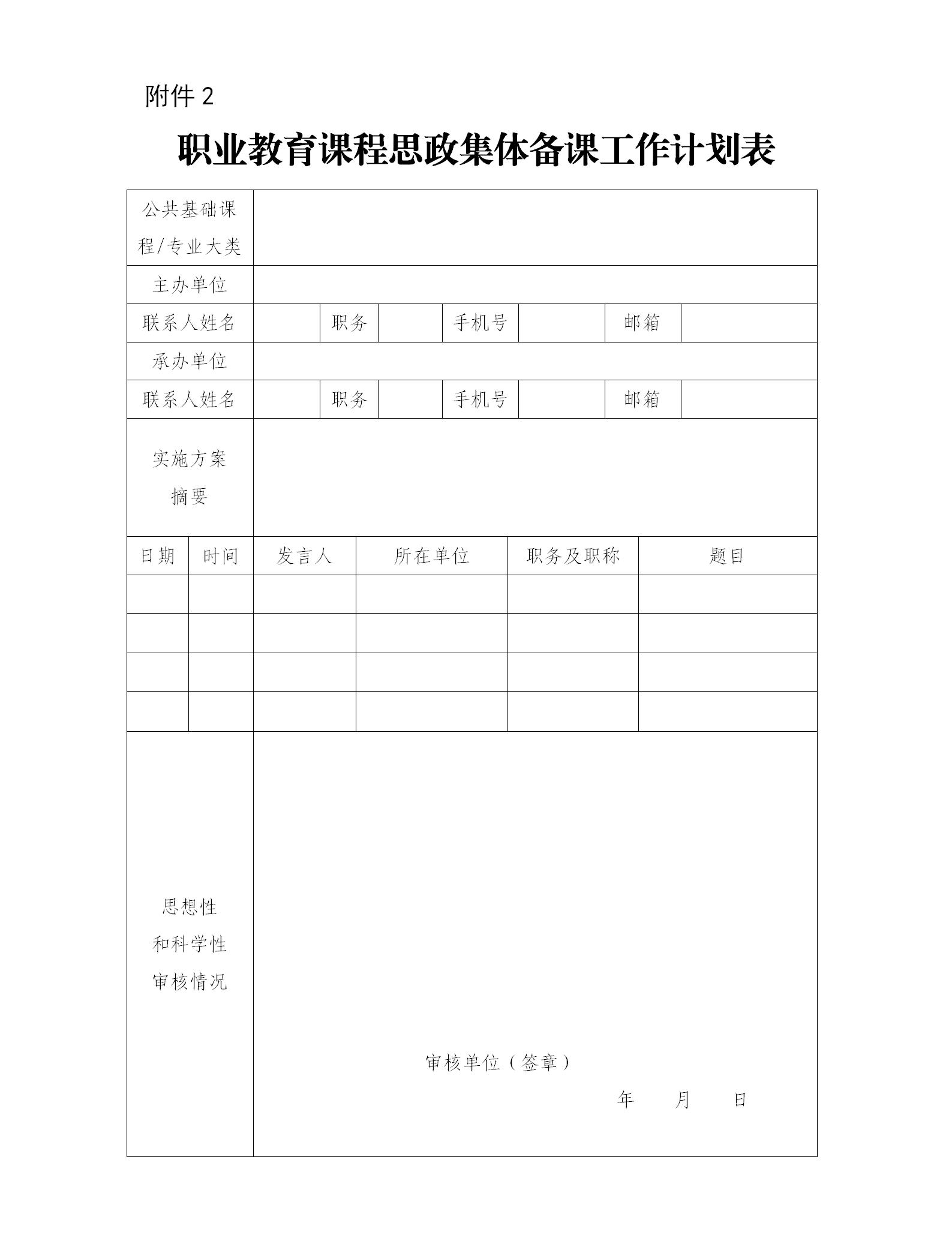
活动采取线上+线下方式举办,线上活动由国家职业教育智慧教育平台、“智慧职教”等平台免费提供会议直播号和线上全程录像,并协助进行资源审核。主办单位和承办单位要共同研制活动方案,编制工作计划表(附件2),并向教育部行指委工作办公室报备。鼓励统筹组织中高职集体备课,也可根据实际情况分别组织。
(二)活动时间。2024年7月—11月,各领域具体时间由主办单位和承办单位研究确定。
(三)参加展示的课程教材和教师要求。说课展示、教学示范使用的课程应属于国家或省级课程思政示范项目,展示教师应为对应课程团队成员并实际承担一线教学任务;成果建设经验分享使用的课程应属于国家课程思政示范项目或职业教育国家在线精品课程,教材应是“十四五”职业教育国家规划教材或首届教材建设奖获奖教材,分享教师原则上应是课程、教材建设成果的第一完成人(主编)。我部遴选的职业教育课程思政示范项目原则上应按对应公共基础课程或专业大类参与集体备课。
(四)内容把关。主办单位和承办单位要在活动前,从政治性、科学性、先进性、适宜性、职业性等方面,对展示、分享、学习、研讨、宣传等全部资料进行严格审核把关,确保活动的正确导向。
(五)宣传推广。主办单位和承办单位要做好活动的宣传推广。国家职业教育智慧教育平台享有对活动有关数字化资源进行公益性展播的权利,并将推动相关数字化资源广泛共享,持续扩大活动影响力。各主办单位、承办单位和有关平台按照法律法规做好知识产权保护。
五、材料报送
(一)8月8日前,有关行指委、教指委向教育部行指委工作办公室报送推荐承办活动的公司名单(附件3)。
(二)活动开始前一个月,各主办单位、承办单位将具体工作方案、工作计划及活动通知稿,报送至教育部行指委工作办公室邮箱。
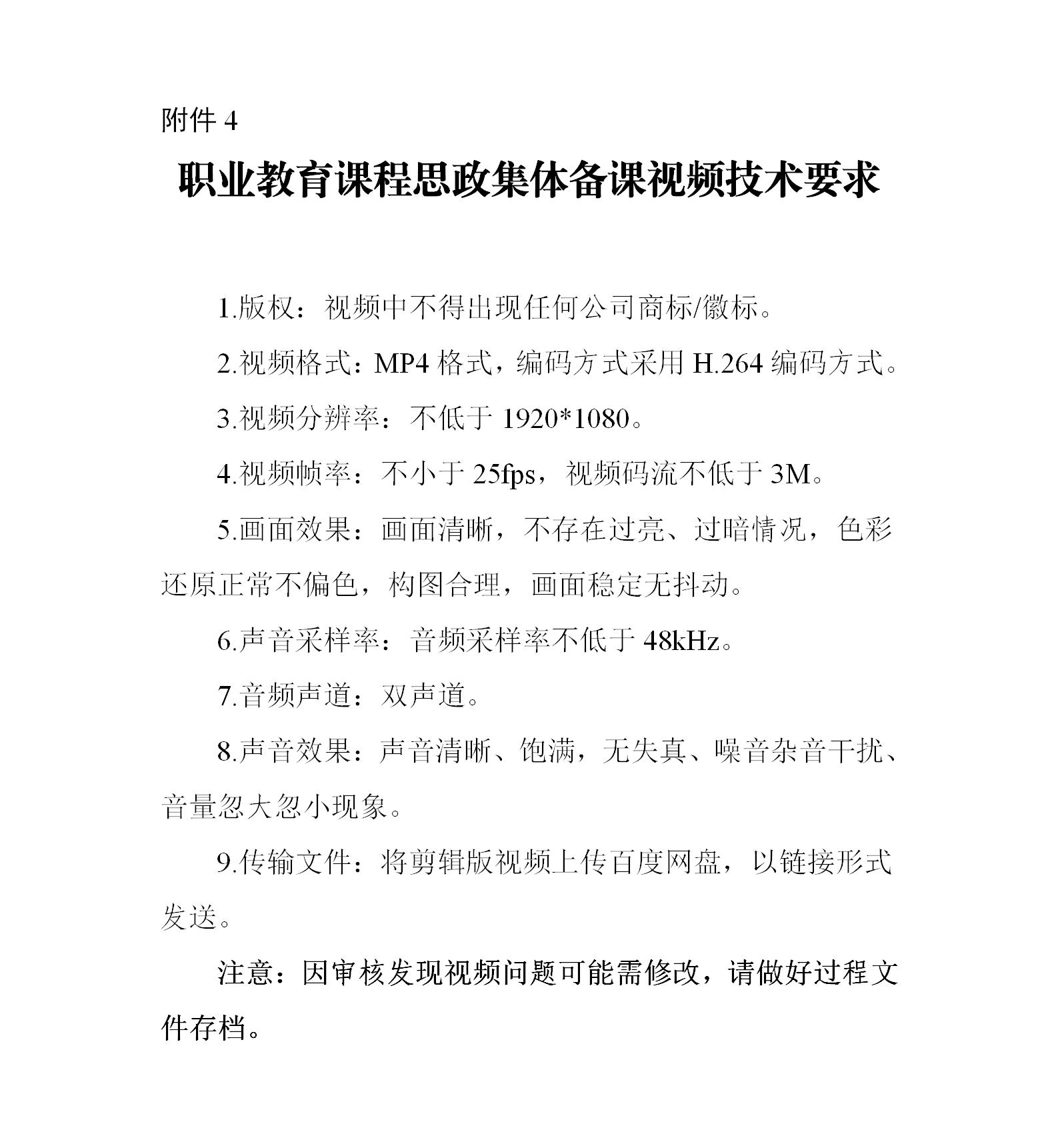
(三)参加线上教学展示的教学团队提前两周将说课及教学展示视频脚本提交承办单位,审核通过后,按集体备课视频技术要求(附件4)完成拍摄制作,并提前一周提交至国家职业教育智慧教育平台邮箱。
(四)主办单位、承办单位应按集体备课视频技术要求制作集体备课视频并收集资料,于集体备课结束后10日内将活动报告(包括基本情况、参会人数、新闻报道、教师感言、意见建议等)报送至教育部行指委工作办公室邮箱,有关数字化资源发送至国家职业教育智慧教育平台邮箱。
六、联系人及联系方式
教育部职成司:程泊静,010-66096810;
教育部职教中心(行指委工作办公室):尚秋实,010-58581407,电子邮箱:cved_hangban@163.com;
国家职业教育智慧教育平台:史家影,010- 58582229,王紫,010-58582305,电子邮箱:smartedu@pub.hep.cn。




教育部职业教育与成人教育司
2024年7月24日